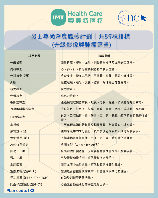
IX3 男士VIP全面計劃 簡介
定位:採用高端影像科技,深度排查重大健康風險的尊尚方案,為追求精準健康的男士提供頂級防護。
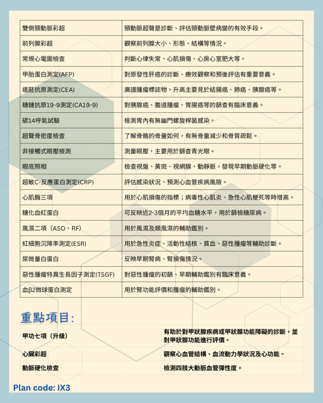
此深度檢查方案涵蓋近90項指標,運用尖端影像技術進行精準洞察。包括3.0T高清顱腦MRI,詳盡檢查腦部結構;肺部低劑量CT掃描,清晰篩查微小結節;以及心臟彩色超聲波,評估心臟結構與功能。更提供多達12項的男性全方位腫瘤標誌物篩查,並升級肝臟(乙肝定量)及胃部(胃蛋白酶原)深度檢查,從頭到腳,由內至外,為您進行一次徹底的健康深度排查。
核心賣點:
-
近90項深度指標,高端影像精準洞察
-
3.0T 顱腦MRI,頭部精密掃描
-
肺部低劑量CT,清晰篩查肺結節
-
心臟彩色超聲波,評估結構與功能
-
男性12項全方位腫瘤標誌物篩查
-
升級肝臟(乙肝定量)及胃部深度檢查
















條款優惠及細則
- 身體檢查計劃於購買日起計180日內有效
- 18 歲以下需由監護人陪同
- 詳情可WhatsApp 67510882 , 查詢時間為星期一至日10:00am-10:00pm
- 購買後按此WhatsApp 67510882 預約 (按此預約), 最快可預約 2 個工作天後, 一般 1 個工作天內可確認預約
- 預約日期、時間一經確定後如需更改, 體檢中心需收取$100更改費用
- 月經期間不建議身體檢查, 請客人盡量避開月經期間。任何更改體檢預約需收取$100更改費用。
- 付款後請保留QR code或兌換編號作預約用途(成功付款頁面刷新或在電郵可找到訂單QR code和兌換編號)
- 一經購買, 不設退款
- 兌換券逾期作廢, 不得兌換現金, 不設退款及延期
- 不可與其他優惠同時使用
- 圖片只供參





